导言

 

2024年5月5日,值第26届国际商事仲裁理事会国际仲裁大会(“ICCA Congress”)在香港召开之际,中国国际经济贸易仲裁委员会(简称“贸仲”)主办的第二届贸仲粤港澳大湾区争议解决高峰论坛——“时代变革机遇”在香江之畔成功举办。

作为本届国际商事仲裁理事会国际仲裁大会参会规模最大的边会,来自中国内地、中国香港、中国澳门、美国、英国、澳大利亚、新加坡、马来西亚、墨西哥、德国、瑞士、巴西、西班牙、哥斯达黎加、智利、埃及、尼日利亚等近40个法域,跨六大洲逾300位法律界、仲裁界和商界人士到场参会。本次论坛还获得了联合国国际贸易法委员会、海牙国际私法会议等国际组织,香港特别行政区政府律政司、澳门特别行政区法务局等政府机构,香港律师会、澳门律师公会等专业组织,以及香港总商会、香港中华厂商联合会、香港中华总商会在内近三十个国内外机构鼎立支持。

本次论坛以“时代变革机遇”为主题,演讲嘉宾围绕“区域视野:区内产业新动能与争议解决机制变革”“贸仲漫谈:贸仲2024版仲裁规则剖析和区内实务展望”“对话未来:国际仲裁在数据时代的机遇与挑战”三个议题展开讨论。

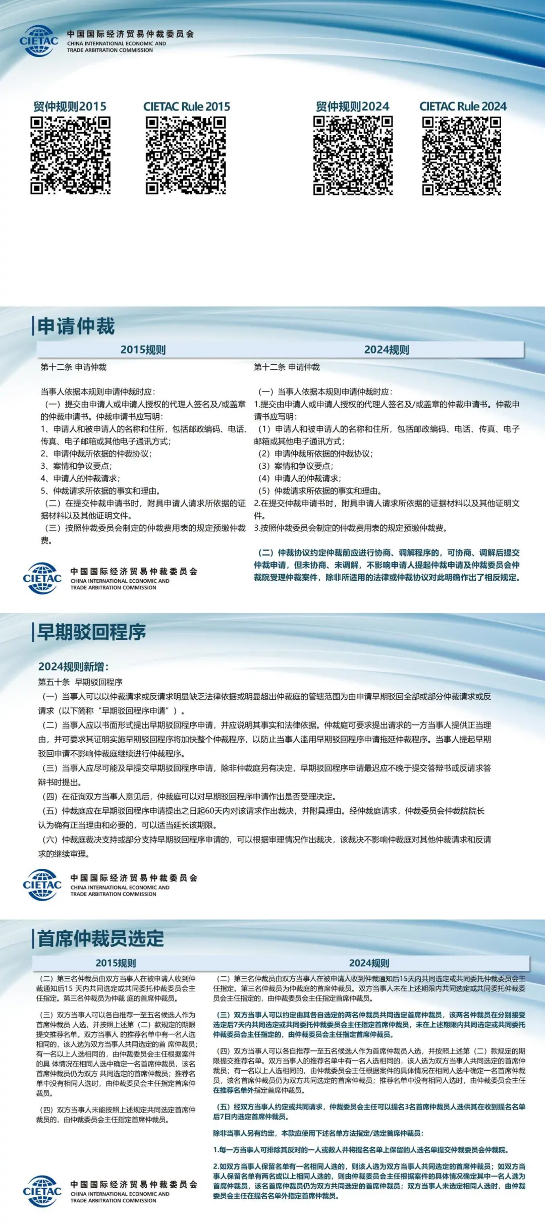
议题二“贸仲漫谈:贸仲2024版仲裁规则剖析和区内实务展望”聚焦贸仲2024版仲裁规则的修改、仲裁条款的起草、贸仲2024版仲裁规则的国际性和先进性等话题,主持人贸仲仲裁员、方达律师事务所合伙人、国际商会仲裁院副主席师虹律师与贸仲仲裁员、中伦律师事务所高级顾问赵健律师,贸仲仲裁员、北京市君都律师事务所创始合伙人谭敬慧律师,史密夫斐尔律师事务所合伙人唐汉洁律师等演讲嘉宾从仲裁员、律师、企业法务不同视角展开交流,展现贸仲2024版仲裁规则的自治性、灵活性、公平性、高效性和透明度等制度创新,最大程度满足中外当事人对高质量争议解决服务的需求。

现将该议题演示文稿收录如下:

 

 

现场演示文稿

 

 

 

 

 

 

{{ article.quickLinkTitle ? article.quickLinkTitle : '快速链接' }}
快速链接